各市(县)、区人民政府,市政府各部门、各派出机构、各直属单位:
为深入贯彻落实《辽宁省人民政府关于加快发展养老服务业的实施意见》(辽政发〔2014〕4号)精神,推进全市养老服务业加快发展,结合我市实际,现提出如下意见:
一、总体要求
以不断满足老年人日益增长的养老服务需求作为出发点和落脚点,坚持深化改革、简政放权,创新体制机制、注重统筹发展,充分发挥政府保障基本的主导作用、市场配置资源的决定性作用、社会力量的主体作用和信息化的支撑作用,健全养老服务体系,大力发展方便可及、价格合理的各类养老服务和产品,努力使养老服务业成为应对人口老龄化、保障和改善民生的重要举措,成为扩大内需、增加就业、推动经济转型升级、全面建设富庶文明幸福新营口的重要力量。
二、发展目标
到2020年,全面建成以居家为基础、社区为依托、机构为支撑,功能完善、规模适度、覆盖城乡的养老服务体系。全市社会养老床位数达到1.8万张;全市机构养老、居家社区生活照料护理等服务提供2万个就业岗位;城区要建立起服务辖区内老人的居家养老信息化服务平台;符合标准的日间照料中心、老年人活动中心等服务设施覆盖所有城市社区,90%以上的乡镇和60%以上的农村社区建立包括养老服务在内的社区综合服务设施和站点;养老护理员培训率达到90%,持证上岗率达到80%。基本建成集应急救助、日常生活照料、医疗护理服务于一体的养老服务信息化网络系统。
三、主要任务
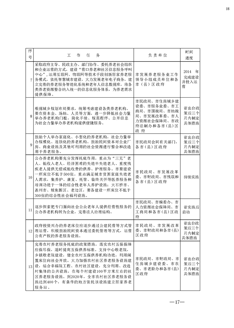
(一)统筹规划发展城市养老服务设施。由民政部门牵头,组织编制《营口市养老服务设施专项规划》,报市政府批复后实施。加强社区服务设施建设。在制定城市总体规划、控制性详细规划时,必须按照人均用地不少于0.1平方米的标准,分区分级规划设置养老服务设施。凡新建城区和新建居住(小)区,要按每百户20平方米建筑面积标准配套建设养老服务设施,并与每百户20平方米的社区配套用房统一规划设计,列入土地出让合同,与住宅同步规划、同步建设、同步验收,由开发商无偿移交给市(县)区民政部门统一调配使用,产权归属市(县)区民政部门。养老服务设施一般安排在一楼,相对集中进行配建,并设置无障碍通道。凡老城区和已建成居住(小)区无养老服务设施或现有设施未达到规定要求的,各市(县)区政府要于2018年前通过购置、置换、租赁等方式,按每年投入运营不低于30%的标准完成每百户建筑面积20平方米达标建设,养老服务设施不得挪作他用。到2020年,全市城市社区养老服务设施达到全覆盖,城市每个社区拥有养老服务设施面积达到400平方米以上,每个市(县)区修建一所面积不低于1000平方米的多功能老年人活动中心。
整合社区公共服务设施,开发为老服务功能,加强社区养老服务设施与社区服务中心(站)及社区卫生、文化、体育等服务设施的功能衔接。整合所有涉老部门各项为老服务资源。各类具有为老服务功能的设施都要向老年人开放。
完善社区无障碍设施改造。按照无障碍设施工程建设相关标准和规范,加快推进坡道、扶手、电梯等与老年人日常生活密切相关的公共设施无障碍改造,推动和扶持老年人家庭无障碍设施改造。
(二)大力推进居家养老服务发展。建立以养老服务社会组织及企业和机构为主体、社区为纽带、满足老年人各种服务需求的居家养老服务网络,完善居家养老服务体系。制定扶持政策措施,支持养老服务社会组织及企业和机构为居家老年人提供助餐、助浴、助洁、助急、助医等定制服务;兴办或运营老年供餐、社区日间照料、托老所、老年活动中心等养老服务项目。加强社会养老服务组织和人员的培训和指导。
建立居家养老综合信息服务平台。市采取政府主导、民政主办、部门协作、委托养老社会组织和企业运营的方式,建设“营口市养老和社区信息服务呼叫中心”,运用互联网、物联网等技术手段创新居家养老服务模式,依托智慧城市建设,大力发展老年电子商务,建立完善的养老服务智能化系统和老年人信息数据库,将各类养老机构、养老服务站点、家政服务企业、物业公司、养老服务社会组织、医疗机构、“120”等资源整合纳入统一的信息化服务体系,为老年人提供多种服务。
(三)大力加强养老机构建设。支持社会力量举办养老机构。根据城乡规划布局要求,统筹考虑建设各类养老机构。在资本金、场地、人员等方面,进一步降低社会力量举办养老机构门槛,简化手续、规范程序、公开信息,为社会力量举办养老机构提供便捷服务。鼓励境外资本投资养老服务业。鼓励个人举办家庭化、小型化的养老机构,鼓励社会力量举办规模化、连锁化的养老机构。鼓励社会力量对闲置的学校、企业厂房、商业设施、农村集体房屋及各类可利用的社会资源进行整合和改造,用于养老服务。
办好公办保障性养老机构。充分发挥公办养老机构托底作用,重点为“三无”(无生活来源、无劳动能力、无赡养人和扶养人、或者其赡养人和扶养人确无赡养和抚养能力)老人、低收入老人、经济困难的失能半失能老人、重度残疾老人提供无偿或低收费的供养、护理服务。充分发挥公办养老机构的引领示范作用。2014年开始,市建设一所床位不低于500张,重点满足城市贫困家庭失能老人需求,集养护、康复、托管、临终关怀等医养服务和培训功能于一体的养老服务中心;大石桥市、盖州市、鲅鱼圈区、老边区,要通过新建、改扩建各建设一所床位不低于300张的综合性社会福利中心。
开展公办养老机构改制试点。制定社会资本运营公有产权养老服务设施管理办法,逐步探索把专门面向社会提供经营性服务的公办养老机构转为企业,完善法人治理结构。政府投资兴办的养老床位应逐步通过公建民营等方式管理运营,积极鼓励民间资本通过委托管理等方式,运营公有产权的养老服务设施。
(四)切实加强农村养老服务。健全服务网络。完善农村养老服务的托底政策和措施,落实农村五保保障应保尽保,适时提高五保供养标准。支持中心敬老院、乡镇敬老院建设,健全农村五保供养机构功能,有条件的地方要积极改善设施条件,在满足农村五保对象集中供养需求的前提下,利用闲置床位向社会开放,惠及更多的农村老年群体。大力加强农村社区养老服务设施建设,依托农村社区建设开展幸福院工程,充分利用和改造村集体的公共设施,在每个村建设100平方米左右的社区养老服务设施,为老年人提供日间照料等服务。到2020年,全市农村社区养老服务设施达到400个,有条件的乡镇依托该设施建立居家养老服务站。整合农村党建活动室、卫生室、农家书屋、学校等资源,面向老年人开放。充分发挥村民自治功能和老年协会作用,督促家庭成员承担赡养责任,组织开展邻里互助、志愿服务,帮助解决老年人实际生活困难。
拓宽资金来源渠道。严格执行《中华人民共和国老年人权益保障法》关于农村可以将未承包的集体所有的部分土地、山林、水面、滩涂等作为养老基地,收益供老年人养老的规定。鼓励城市资金、资产和资源投向农村养老服务。鼓励社会爱心人士参与农村养老服务设施建设。各级政府用于养老服务的财政性资金应重点向农村倾斜。
建立协作服务机制。支持城市公办养老机构与农村五保供养机构等建立长期稳定的对口支援和合作机制,采取人员培训、技术指导、设备支援等方式,帮助其提高服务能力。
(五)繁荣养老服务消费市场。拓展养老服务内容。引导相关行业积极拓展适合老年人的文化娱乐、体育健身、休闲旅游、健康服务、精神慰藉、法律服务等内容,加强残障老年人专业化服务。
开发老年产品用品。围绕适合老年人的衣、食、住、行、医、文化娱乐等需要,支持企业开发康复辅具、自助设备,满足残障老年人服务需求;支持企业开发老年人食品药品、保健品、服装服饰、智能手机等老年用品用具和服务产品,引导商场、超市、批发市场设立老年用品专区专柜;引导和规范商业银行、保险公司、证券公司等金融机构开发适合老年人的理财、信贷、保险等产品。探索开发老年住宅、老年宜居社区等老年生活设施。
培育养老产业集群。鼓励发展养老服务中小企业,扶持发展龙头企业,实施品牌战略,形成一批产业链长、覆盖领域广、经济社会效益显著的产业集群。健全市场规范和行业标准,确保养老服务和产品质量,营造安全、便利、诚信的消费环境。加快规范服务项目标准和设施安全标准化。
(六)积极推进医疗卫生与养老服务相结合。推动医养融合发展。落实农村“五保”、城市“三无”老人相关医保政策,按照“先医治、后结算”原则积极予以救治,相关救治费用按医疗保险、新农合政策和医疗救助政策予以及时结算。促进医疗卫生资源进入养老机构、社区和居民家庭。支持有条件的养老机构设置医疗机构,不能设置医疗机构的,要与乡镇卫生院、社区卫生服务中心建立长期协作。医疗机构要支持和发展养老服务,有条件的二级以上综合医院应当开设老年病科,增加老年病床数量,做好老年慢性病防治和康复护理。鼓励和支持二级以上综合医院自建或与养老机构合作,创建以收养失能、半失能、失智老年人为主,并提供长期照护服务的医养结合护理型养老机构。医疗机构、社区卫生服务机构应为老年人建立健康档案,开展上门诊视、健康查体、保健咨询、开设家庭病床等服务。医疗机构按规定应为老年人就医提供优先优惠服务。
健全医疗保险机制。对于养老机构内设的医疗机构,符合城镇职工(居民)基本医疗保险和新型农村合作医疗定点条件的,应将其纳入定点范围,入住的参保老年人按规定享受相应待遇。鼓励老年人投保健康保险、长期护理保险、意外伤害保险等人身保险产品,鼓励和引导商业保险公司开展相关业务。
四、政策措施
(一)完善投融资政策。各级政府要逐年增加财政性资金,支持养老服务体系建设。完善扶持政策,吸引民间资本投资养老服务机构和企业。金融机构要加快金融产品和服务方式创新,拓宽信贷抵押担保物范围,积极满足养老服务业的信贷需求。积极利用财政贴息、小额贷款等方式,加大对养老服务业的有效信贷投入。加强养老服务机构信用体系建设,增强对信贷资金和民间资本的吸引力。鼓励和支持保险资金投资养老服务领域。开展老年人住房反向抵押养老保险试点。鼓励保险公司开发和完善养老机构综合责任保险险种。鼓励养老机构投保,保险公司承保责任保险。鼓励和支持养老服务龙头企业上市融资。支持符合条件的养老服务企业通过发行公司债、企业债、私募债融资。地方政府发行债券应统筹考虑养老服务需求,积极支持养老服务设施建设及无障碍改造。
(二)完善土地供应政策。将各类养老服务设施建设用地纳入城镇土地利用总体规划和年度用地计划,合理满足用地需求。可将闲置的公益性用地调整为养老服务用地。民间资本举办的非营利性养老机构与政府举办的养老机构享有相同的土地使用政策,可以依法使用国有划拨土地或者农民集体所有的土地。对营利性养老机构建设用地,按照国家对经营性用地依法办理有偿用地手续的规定,规划部门明确规划条件,国土部门依法采取招拍挂出让或租赁方式供地,优先保障供应,并积极落实国家支持发展养老服务业的土地政策。严禁养老设施建设用地改变用途、容积率等土地使用条件搞房地产开发。利用原建筑物开展养老服务经营活动的,土地使用权人可向规划部门提出申请,规划部门在征求消防、环保等部门以及利害相关人意见后,经审查符合有关规定的,出具同意临时改变功能的规划意见,并明确临时改变功能的用途和期限。
(三)完善税费优惠政策。落实好国家现行支持养老服务业的税收优惠政策,对养老机构提供的养护服务免征营业税,对非营利性养老机构的自用房产和土地免征房产税、城镇土地使用税,对符合条件的非营利性养老机构按税收政策规定,免征企业所得税。对企事业单位、社会团体和个人向非营利性养老机构的捐赠,符合相关规定的,准予在计算其应纳税所得额时按税法规定比例扣除。对非营利性养老机构建设要免征有关行政事业性收费。对营利性养老机构建设要减半征收有关行政事业性收费。对养老机构提供养老服务也要适当减免行政事业性收费。养老服务机构用水、用电、用气、用热按照居民缴费标准执行,免收养老服务机构电话、有线(数字)电视、宽带互联网安装费,有线(数字)电视基本维护费标准按不高于当地居民用户主终端基本维护费标准的50%收取。境内外资本举办养老机构享有同等的税收等优惠政策。制定和完善支持民间资本投资养老服务业的税收优惠政策。
(四)完善资金支持政策。市级财政要设立养老服务设施建设项目资金专项,落实社会养老服务设施建设项目配套补助资金,根据经济社会发展情况,逐年加大对养老服务业的投入。各项养老服务业发展资金要归口管理,统筹使用,由民政部门根据养老服务业发展需要,制定年度计划,商财政、发展改革委、服务业部门同意后执行。加快建立养老服务评估机制,探索建立城乡低保户、低保边缘户家庭中60周岁以上的失能、半失能老人和重度老年残疾人生活补贴及护理补贴制度。公办的养老机构、公建的社区养老服务设施维护资金、所需工作人员人头费和日常工作经费应列入同级财政预算。市用于社会福利事业的彩票公益金,要将50%以上的资金用于支持发展养老服务业,并随老年人口的增加逐步提高投入比例。要根据经济社会发展水平和职工平均工资增长、物价上涨等情况,适时提高养老保障水平。制定政府向社会力量购买养老服务的政策措施。
市对符合条件的民办非营利性、公建民营类养老服务机构给予补助投资、贷款贴息、运营补贴;对符合条件的公办养老服务机构中的综合性老年人养护中心、综合性社会福利中心给予建设补助,对养老机构投保政策性综合责任保险所需经费,市财政给予适当补助。
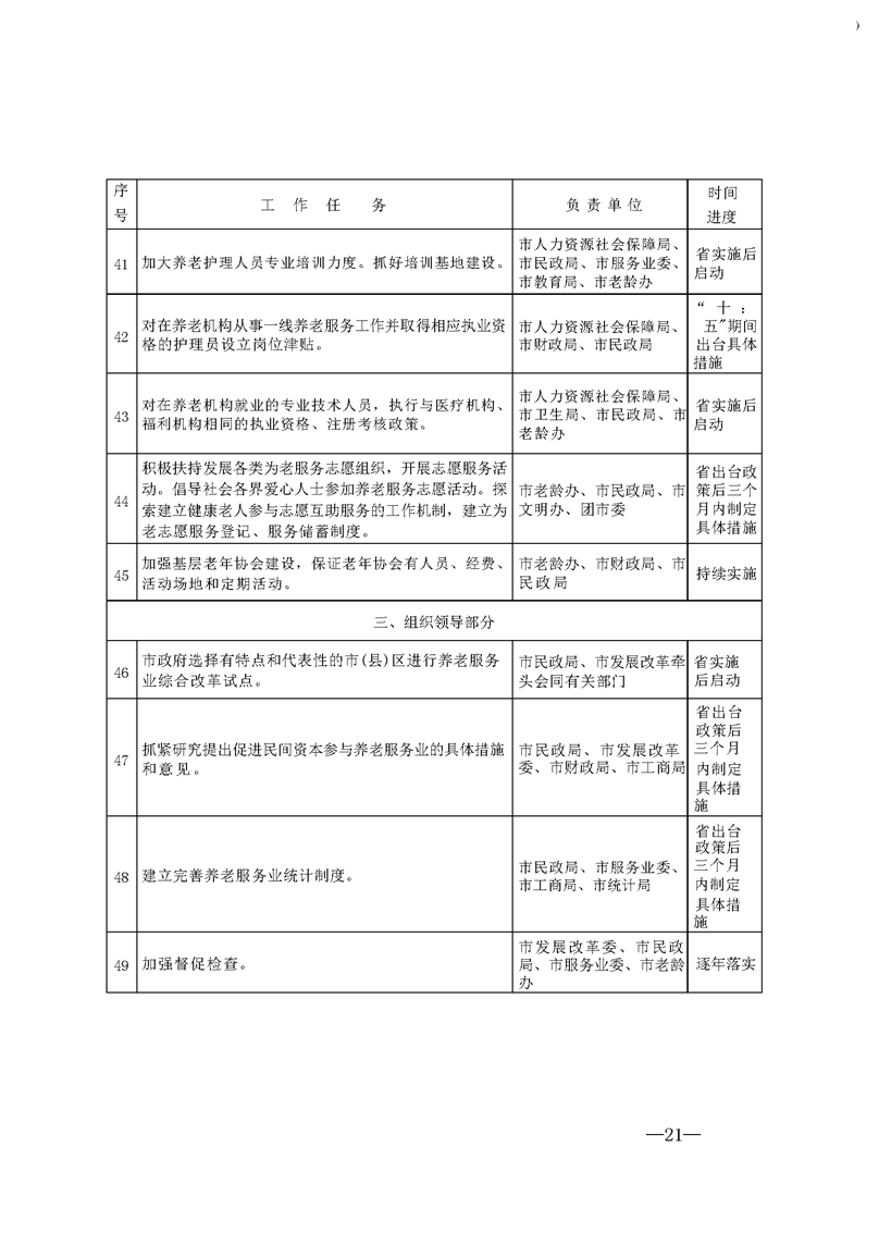
(五)完善人才培养和就业政策。教育、人力资源社会保障、民政部门要支持高等院校和中等职业学校开展养老服务学历教育和培训,增设养老服务相关专业和课程,加快培养老年医学、康复、护理、营养、心理和社会工作等方面的专门人才。市采取政府补贴的方式,加大养老护理人员专业培训力度。
养老机构应当积极改善养老护理员的工作条件,加强劳动保护和职业防护,依法为其缴纳养老保险、医疗保险、人身意外伤害保险等费用,提高职工工资福利待遇。对在养老机构从事一线养老服务工作并取得相应执业资格的护理员设立岗位津贴。对在养老机构就业的专业技术人员,执行与医疗机构、福利机构相同的执业资格、注册考核政策。
(六)鼓励公益慈善组织支持养老服务。积极培育发展为老服务公益慈善组织。引导公益慈善组织参与养老机构建设、养老产品开发、养老服务提供,使公益慈善组织成为发展养老服务业的重要力量。积极扶持发展各类为老服务志愿组织,倡导社会各界爱心人士参加养老服务志愿活动,探索建立健康老人参与志愿互助服务的工作机制,建立为老志愿服务登记、服务储蓄制度。加强基层老年协会建设,保证老年协会有人员、经费、活动场地和定期活动。
五、组织领导
(一)健全工作机制。市政府成立发展养老服务业工作领导小组,负责全市养老服务业工作的组织领导,审定工作计划,统筹协调解决工作中的重大问题,定期分析养老服务业发展新形势和新情况,对我市加快发展养老服务业实施意见执行情况进行监督检查,督促各市(县)区全面完成养老服务业工作发展目标。领导小组办公室负责承担领导小组日常工作和领导小组交办的工作任务,督促协调各成员单位按照各自工作职能做好养老服务业发展工作。各市(县)区要将养老服务业发展纳入经济社会发展规划和政府重要议事日程,列为服务业重点发展领域,制定和组织实施养老服务业发展专项规划。建立完善政府主导、民政牵头、部门配合、社会参与的工作机制。民政、发展改革、财政、老龄工作机构要充分发挥规划建设、综合协调、规范管理和督查指导作用;其他各成员单位要各司其职,及时解决养老服务业发展过程中遇到的问题,落实相关优惠政策,形成齐抓共管、整体推进的工作格局。
(二)开展综合改革试点。在省支持下,市政府选择有特点和代表性的市(县)区开展养老服务业综合改革试点。在财政、金融、用地、税费、人才、技术及服务模式等方面进行探索创新,为全市养老服务业发展提供经验。
(三)强化行业监管。民政部门要制定养老机构设立和管理办法,健全养老服务准入、退出、监管制度;指导养老机构完善管理规范、改善服务质量;依法查处侵害老年人人身财产权益的违法行为和安全生产责任事故。物价部门要探索建立科学合理的养老服务定价机制,依法确定适用政府定价和政府指导价的范围。各有关部门要健全养老服务业标准体系,建立完善养老服务业统计制度,要依照职责分工对养老服务业实施监督管理。积极培育和发展养老服务行业协会。建立养老机构信息服务管理网络,实行入住老人实名制管理。
(四)加强督促检查。加强养老服务业发展工作绩效考核。各市(县)区要结合实际抓紧制定具体实施意见。市政府相关部门要根据重点任务分工,结合实际,及时制定具体政策措施。市发展养老服务业工作领导小组要加强对本意见执行情况的监督检查和工作协调,及时向市政府报告工作。
附件:1.营口市发展养老服务业工作领导小组组成人员名单
2.重点任务分工
营口市人民政府
2014年6月10日







