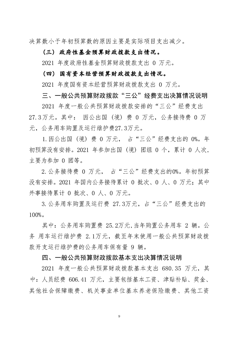
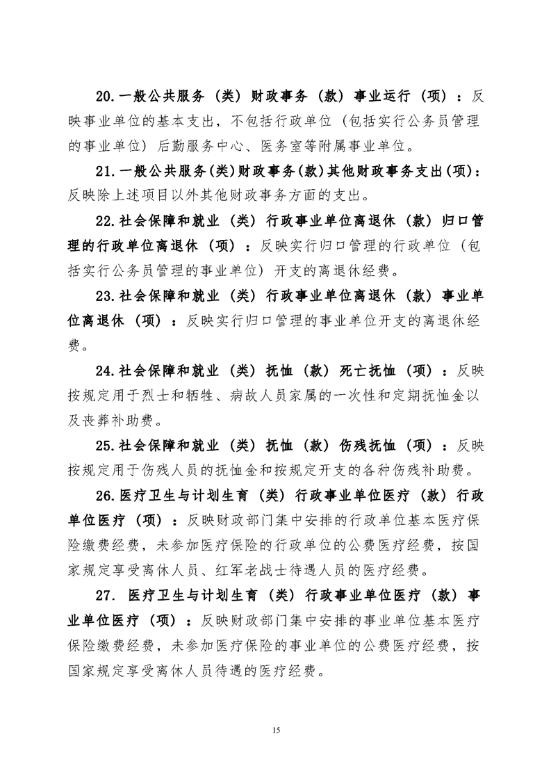
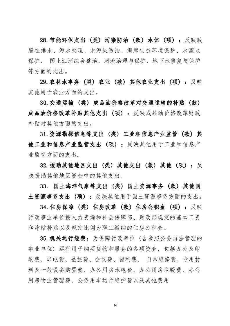
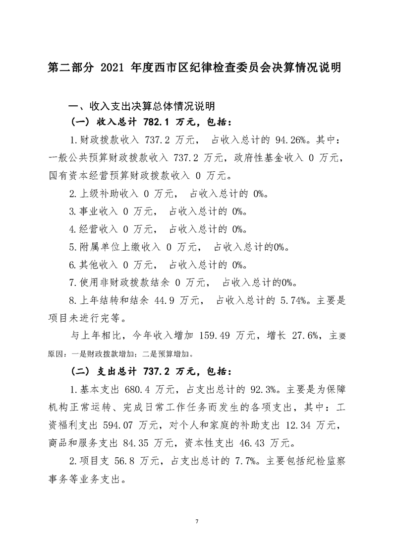
当前位置:首页 > 政务公开
发布机构:西市区
发布日期:2022-09-23
成文日期:2022-09-23
发文字号:
主题分类:综合政务
体裁分类:报告
公开类型:主动公开
发布时间:2022-09-23
【字号: 大 中 小 】
阅读次数:
分享: