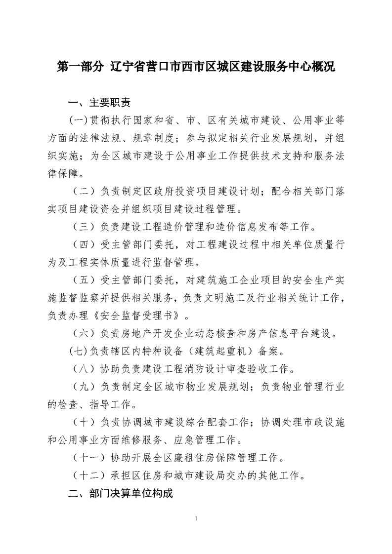
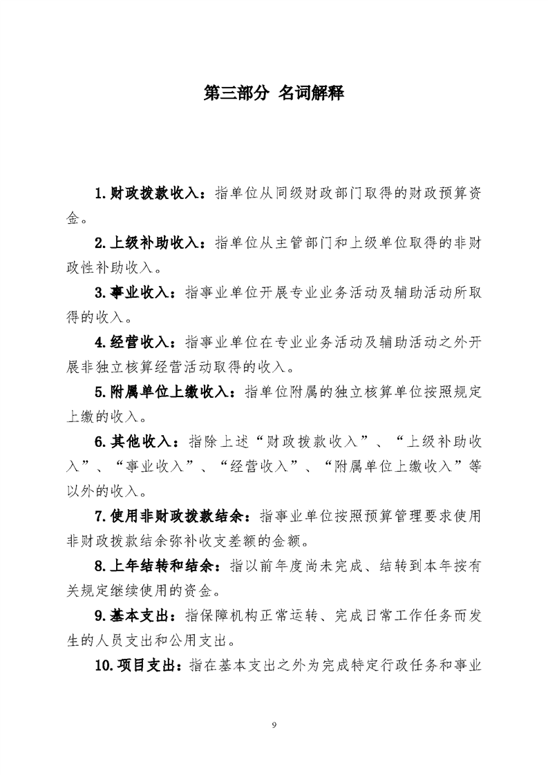
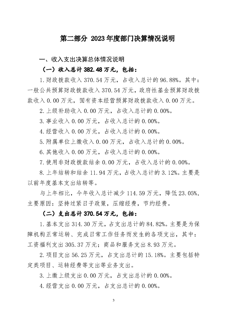
当前位置:首页 > 政务公开

营口市西市区城区建设服务中心2023年度部门决算公开

发布时间:2024-09-19

【字号:

分享:








































  • 附件:
  • 视频:
扫一扫在手机打开当前页